Bluesky Facebook Reddit Email

Arginase-II deficiency slows skeletal muscle aging in mice

01.22.25 | Impact Journals LLC

Rigol DP832 Triple-Output Bench Power Supply

Rigol DP832 Triple-Output Bench Power Supply powers sensors, microcontrollers, and test circuits with programmable rails and stable outputs.


“Our results suggest that increased Arg-II in non-skeletal muscle cells promotes age-associated sarcopenia, particularly in male mice.”

BUFFALO, NY- January 22 , 2025 – A new research paper was published in Aging (listed by MEDLINE/PubMed as “Aging (Albany NY)” and “Aging-US” by Web of Science) on December 12, 2024, Volume 16, Issue 22 , titled “ Arginase-II gene deficiency reduces skeletal muscle aging in mice.

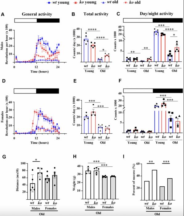
Researchers Matteo Caretti, Duilio Michele Potenza, Guillaume Ajalbert, Urs Albrecht, Xiu-Fen Ming, Andrea Brenna, and Zhihong Yang from the University of Fribourg found that removing a specific gene, called arginase-II ( Arg-II) , can slow down muscle aging in mice. Their research showed that older mice lacking this gene stayed more active and had healthier skeletal muscles compared to normal aging mice. This discovery could lead to new treatments to help people maintain muscle strength and mobility as they become older.

As people age, their muscles naturally get weaker, leading to reduced physical activity and overall quality of life. This condition, known as sarcopenia, occurs because of muscle fiber loss, inflammation, and scar tissue buildup. The study found that the Arg-II gene contributes to this process.

The research team compared normal mice with mice lacking the Arg-II gene and discovered that in general, the mice without the gene had improved muscle health, reduced inflammation, and fewer signs of age-related muscle decline. It was also found that older male mice deficient in the Arg-II gene were more active, particularly during their peak nighttime activity. These mice had stronger muscles and performed better in physical tests. Interestingly, the benefits of Arg-II gene removal were more pronounced in male mice compared to females, suggesting that hormonal or genetic differences might play a role in age-related muscle loss.

“The improved phenotype of arg-ii-/- mice in aging is associated with reduced sarcopenia, cellular senescence, inflammation, and fibrosis, whereas age-associated decline of microvascular endothelial cell density, satellite cell numbers, and muscle fiber types in skeletal muscle is prevented in arg-ii-/- mice.”

ARG-II protein was not found in muscle fibers but instead in surrounding cells such as fibroblasts and blood vessel cells, which makes scientists believe this gene influences muscle aging indirectly. Independently of that, the findings suggest that targeting the Arg-II gene could help slow down age-related muscle deterioration and improve muscle function in older adults.

“[…] we demonstrate an increased arg-ii gene expression level in aging skeletal muscle and found Arg-II protein expression in endothelial cells and fibroblasts, but not in skeletal muscle fibers, macrophages, and satellite cells.”​

While these results are promising, further research is needed to determine whether blocking the Arg-II gene in humans could provide similar benefits. Furthermore, understanding why male and female mice responded differently to the gene removal will be essential before personalized treatments for age-related muscle loss. If future studies confirm these findings in humans, targeting Arg-II could become a valuable strategy to help adults maintain muscle strength, mobility, and overall quality of life as they age.

Read the full paper: DOI : https://doi.org/10.18632/aging.206173

Corresponding authors: Andrea Brenna – andrea.brenna@unifr.ch , and Zhihong Yang – zhihong.yang@unifr.ch

Keywords: aging, arginase-II, cellular senescence, fibrosis, physical activity, skeletal muscle

Click here to sign up for free Altmetric alerts about this article.

About Aging :

The journal Aging aims to promote 1) treatment of age-related diseases by slowing down aging, 2) validation of anti-aging drugs by treating age-related diseases, and 3) prevention of cancer by inhibiting aging. (Cancer and COVID-19 are age-related diseases.)

Aging is indexed by PubMed/Medline (abbreviated as “Aging (Albany NY)”), PubMed Central , Web of Science: Science Citation Index Expanded (abbreviated as “Aging‐US” and listed in the Cell Biology and Geriatrics & Gerontology categories), Scopus (abbreviated as “Aging” and listed in the Cell Biology and Aging categories), Biological Abstracts, BIOSIS Previews, EMBASE, META (Chan Zuckerberg Initiative) (2018-2022), and Dimensions (Digital Science).

Please visit our website at www.Aging-US.com ​​ and connect with us:

Click here to subscribe to Aging publication updates.

For media inquiries, please contact media@impactjournals.com .

Aging (Aging-US) Journal Office
6666 E. Quaker St., Suite 1
Orchard Park, NY 14127
Phone: 1-800-922-0957, option 1

Aging-US

10.18632/aging.206173

News article

Animals

Arginase-II gene deficiency reduces skeletal muscle aging in mice

12-Dec-2024

The authors declare there are no conflicts of interest related to this study.

Keywords

Article Information

Contact Information

Ryan Braithwaite
Impact Journals LLC
media@impactjournals.com

Source

How to Cite This Article

APA:
Impact Journals LLC. (2025, January 22). Arginase-II deficiency slows skeletal muscle aging in mice. Brightsurf News. https://www.brightsurf.com/news/L59WVQR8/arginase-ii-deficiency-slows-skeletal-muscle-aging-in-mice.html
MLA:
"Arginase-II deficiency slows skeletal muscle aging in mice." Brightsurf News, Jan. 22 2025, https://www.brightsurf.com/news/L59WVQR8/arginase-ii-deficiency-slows-skeletal-muscle-aging-in-mice.html.