Bluesky Facebook Reddit Email

Breakthrough technology offers promising treatment for ischemic retinopathy

01.24.24 | Ulsan National Institute of Science and Technology(UNIST)

Fluke 87V Industrial Digital Multimeter

Fluke 87V Industrial Digital Multimeter is a trusted meter for precise measurements during instrument integration, repairs, and field diagnostics.


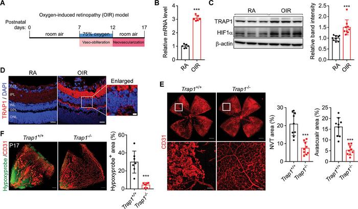
A groundbreaking technology with immense potential in treating ischemic retinopathy in premature infants and diabetic patients has been developed by Professor Byoung Heon Kang and his research team in the Department of Biological Sciences at UNIST, in collaboration with Professor Dong Ho Park’s team at Kyungpook National University Hospital. Ischemic retinopathy, characterized by the breakdown of the blood-retinal barrier and abnormal blood vessel growth, often leads to vision impairment and loss. The researchers have identified the critical role of a mitochondrial chaperone called tumor necrosis factor receptor-associated protein 1 (TRAP1) in the pathogenesis of ischemic retinopathy.

Through genetic Trap1 ablation or treatment with small molecule TRAP1 inhibitors, such as mitoquinone (MitoQ) and SB-U015, the research team successfully alleviated retinal pathologies in mouse models mimicking ischemic retinopathies. This therapeutic effect was attributed to the proteolytic degradation of hypoxia-inducible factor 1α (HIF1α), a transcription factor implicated in the breakdown of the blood-retinal barrier and pathological neovascularization. The degradation of HIF1α was facilitated by the opening of the mitochondrial permeability transition pore and activation of the calcium-dependent protease calpain-1.

These findings open up new possibilities for innovative treatments against ischemic retinopathy, including retinopathy of prematurity and proliferative diabetic retinopathy. The technology focuses on targeting and regulating the aberrant activation of HIF1α and mitochondria under hypoxic conditions, providing a transformative approach to addressing the underlying causes of retinal diseases. Unlike conventional treatment methods, this technology can be easily administered using ophthalmic drugs, making it accessible to a wider range of patients.

“The excessive production of angiogenic factors in retinopathy is closely linked to mitochondrial properties,” explains Professor Kang. “By suppressing the expression of the TRAP1 protein, we can improve the condition of retinopathy.”

The therapeutic substance, currently being developed by Smartin Bio Inc., a startup company founded by Professor Byoung Heon Kang, is undergoing non-clinical trials. The findings of this research have been published in Advanced Science on January 12, 2024. This groundbreaking study was supported by the Mid-Career Research Program of the Ministry of Science and ICT (MSIT) and the New Drug R&D Ecosystem Research Project of the Korea Drug Development Fund (KDDF).

The successful development of this technology holds great promise in revolutionizing the treatment landscape for ischemic retinopathy, offering both exceptional efficacy and convenient usability that surpasses the limitations of existing treatments. As further clinical trials and development progress, this breakthrough innovation brings hope for a brighter future for patients suffering from retinopathy.

Journal Reference
So-Yeon Kim, Nam Gu Yoon, Jin Young Im, et al ., “Targeting the Mitochondrial Chaperone TRAP1 Alleviates Vascular Pathologies in Ischemic Retinopathy,” Adv. Sci ., (2023).

Advanced Science

Targeting the Mitochondrial Chaperone TRAP1 Alleviates Vascular Pathologies in Ischemic Retinopathy

12-Jan-2024

Keywords

Article Information

Contact Information

JooHyeon Heo
Ulsan National Institute of Science and Technology(UNIST)
joohyeonheo@unist.ac.kr

Source

How to Cite This Article

APA:
Ulsan National Institute of Science and Technology(UNIST). (2024, January 24). Breakthrough technology offers promising treatment for ischemic retinopathy. Brightsurf News. https://www.brightsurf.com/news/LDEYZRK8/breakthrough-technology-offers-promising-treatment-for-ischemic-retinopathy.html
MLA:
"Breakthrough technology offers promising treatment for ischemic retinopathy." Brightsurf News, Jan. 24 2024, https://www.brightsurf.com/news/LDEYZRK8/breakthrough-technology-offers-promising-treatment-for-ischemic-retinopathy.html.