Bluesky Facebook Reddit Email

AI model for age-related disease target discovery

10.04.23 | Impact Journals LLC

Apple iPhone 17 Pro

Apple iPhone 17 Pro delivers top performance and advanced cameras for field documentation, data collection, and secure research communications.


“In this work, we focused on the application of the established pipeline to the identification of the potential targets related to aging [...]”

A new research paper was published in Aging (listed by MEDLINE/PubMed as "Aging (Albany NY)" and "Aging-US" by Web of Science) Volume 15, Issue 18 , entitled, “ Biomedical generative pre-trained based transformer language model for age-related disease target discovery .”

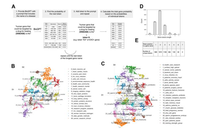
Target discovery is crucial for the development of innovative therapeutics and diagnostics. However, current approaches often face limitations in efficiency, specificity, and scalability, necessitating the exploration of novel strategies for identifying and validating disease-relevant targets. Advances in natural language processing have provided new avenues for predicting potential therapeutic targets for various diseases.

In their new study, researchers Diana Zagirova, Stefan Pushkov, Geoffrey Ho Duen Leung, Bonnie Hei Man Liu, Anatoly Urban, Denis Sidorenko, Aleksandr Kalashnikov, Ekaterina Kozlova, Vladimir Naumov, Frank W. Pun, Ivan V. Ozerov, Alex Aliper, and Alex Zhavoronkov from Insilico Medicine present a novel approach for predicting therapeutic targets using a large language model (LLM).

“We trained a domain-specific BioGPT model on a large corpus of biomedical literature consisting of grant text and developed a pipeline for generating target prediction.”

This study demonstrates that pre-training of the LLM model with task-specific texts improves its performance. Applying the developed pipeline, the researchers retrieved prospective aging and age-related disease targets and showed that these proteins are in correspondence with the database data. Moreover, they propose CCR5 and PTH as potential novel dual-purpose anti-aging and disease targets which were not previously identified as age-related but were highly ranked in their approach.

“Overall, our work highlights the high potential of transformer models in novel target prediction and provides a roadmap for future integration of AI approaches for addressing the intricate challenges presented in the biomedical field.”

Read the full paper: DOI: https://doi.org/10.18632/aging.205055

Corresponding Author: Alex Zhavoronkov

Corresponding Email: alex@insilico.com

Keywords: transformers, deep learning, therapeutic target discovery, aging biomarkers, human aging

Sign up for free Altmetric alerts about this article: https://aging.altmetric.com/details/email_updates?id=10.18632%2Faging.https://doi.org/10.18632/aging.205055

About Aging :

Launched in 2009, Aging publishes papers of general interest and biological significance in all fields of aging research and age-related diseases, including cancer—and now, with a special focus on COVID-19 vulnerability as an age-dependent syndrome. Topics in Aging go beyond traditional gerontology, including, but not limited to, cellular and molecular biology, human age-related diseases, pathology in model organisms, signal transduction pathways (e.g., p53, sirtuins, and PI-3K/AKT/mTOR, among others), and approaches to modulating these signaling pathways.

Please visit our website at www.Aging-US.com ​​ and connect with us:

Click here to subscribe to Aging publication updates.

For media inquiries, please contact media@impactjournals.com .

Aging (Aging-US) Journal Office

6666 E. Quaker Str., Suite 1B

Orchard Park, NY 14127

Phone: 1-800-922-0957, option 1

###

Aging-US

10.18632/aging.205055

Biomedical generative pre-trained based transformer language model for age-related disease target discovery

22-Sep-2023

Keywords

Article Information

Contact Information

Ryan Braithwaite
Impact Journals LLC
media@impactjournals.com

Source

How to Cite This Article

APA:
Impact Journals LLC. (2023, October 4). AI model for age-related disease target discovery. Brightsurf News. https://www.brightsurf.com/news/LKNG4XWL/ai-model-for-age-related-disease-target-discovery.html
MLA:
"AI model for age-related disease target discovery." Brightsurf News, Oct. 4 2023, https://www.brightsurf.com/news/LKNG4XWL/ai-model-for-age-related-disease-target-discovery.html.