Bluesky Facebook Reddit Email

Discovery of a new biomarker for Alzheimer's sisease (AD)

05.19.20 | Korea Brain Research Institute

SAMSUNG T9 Portable SSD 2TB

SAMSUNG T9 Portable SSD 2TB transfers large imagery and model outputs quickly between field laptops, lab workstations, and secure archives.


Korea Brain Research Institute (KBRI, President Pann Ghill Suh) announced on May 19 that its research team led by Dr. Jae-Yeol Joo and Dr. Key-Hwan Lim discovered, for the first time in the world, an increased specific expression of the Ube2h gene in the blood of AD patients.

The findings were published in the May Special Issue of the International Journal of Molecular Sciences (IJMS). The title and authors of the paper are as follows:

*Title: Predictive Potential of Circulating Ube2h mRNA as an E2 Ubiquitin-Conjugating Enzyme for Diagnosis or Treatment of Alzheimer's Disease

*Authors: Key-Hwan Lim(1st Author) and Jae-Yeol Joo(Corresponding Author)

To maintain homeostasis, our body continually synthesizes and degrades the protein. Once the proteins in a cell reach the end of their lifespan or become deformed, they are marked by ubiquitination* and become degraded by a cell organelle known as a proteasome*. If things go wrong during this process, unnecessary proteins accumulate within cells, causing cancer and other diseases.

* Ubiquitination: A process in which a ubiquitin (a small protein consisting of 76 amino acids) is attached to another protein

* Proteasome: A large protein complex that breaks down proteins in cells

Protein ubiquitination consists of a series of reactions for E1, E2 and E3 enzymes. In particular, there are approximately 40 E2s in the human body. Given that humans have some 30,000 genes as identified by the Human Genome Project, the number of E2s is minuscule, yet this enzyme serves as a crucial gene that controls the degradation of proteins in cells. Recently, there have been reports that the overexpression of E2s is associated with degenerative brain diseases, yet it had been unclear as to which specific enzyme was related to such cases.

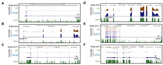
The research team analyzed gene expression levels in AD patients using transcriptome analysis, and identified an increased specific expression of the Ube2h* gene (a subfamily of E2 enzymes) in their blood. The same phenomenon was also identified in the blood of AD model mouse.

* Ube2h (Ubiquitin-conjugating enzyme E2 H): A protein involved in the ubiquitination of proteins. Ube2h is one of the ubiquitin-conjugating enzymes (E2s).

On the other hand, when the suppression of the Ube2h gene expression in normal cells have not effected to the expressions of Tau and Parkin, previously known as the marker proteins of AD, showed no significant differences. This result suggests that the Ube2h gene can regulate the expression of the unknown AD related proteins for the disease and is a novel potential biomarker for AD.

This study is significant in that it has identified the correlation between ubiquitination enzymes and degenerative brain diseases while suggesting a new biomarker for the diagnosis of AD and dementia. Currently, a patent has been filed for an AD diagnosis and treatment method featuring the detection of the Ube2h gene. In the future, the research team will transfer this technology to companies to facilitate the development of dementia diagnosis kits that utilize the Ube2h gene in blood as a biomarker.

"We are working to discover AD-specific genes using next-generation sequencing (NGS) and to make use of such findings by establishing a big data set, said Dr. Jae-Yeol Joo, a senior researcher at KBRI. "For the research community, we will provide a platform for follow-up research. For industry, we hope our technology can be applied to ensure the quick and precise diagnosis and treatment of dementia."

This research was conducted as a KBRI in-house project supported by the Ministry of Science and ICT (MSIT), the Basic Research Program of the National Research Foundation of Korea (NRF) and the Individual Basic Research Program of the Ministry of Education (MOE).

###

International Journal of Molecular Sciences

10.3390/ijms21093398

Keywords

Article Information

Contact Information

Jae-Yeol Joo
Korea Brain Research Institute
joojy@kbri.re.kr

Source

How to Cite This Article

APA:
Korea Brain Research Institute. (2020, May 19). Discovery of a new biomarker for Alzheimer's sisease (AD). Brightsurf News. https://www.brightsurf.com/news/LN2622M1/discovery-of-a-new-biomarker-for-alzheimers-sisease-ad.html
MLA:
"Discovery of a new biomarker for Alzheimer's sisease (AD)." Brightsurf News, May. 19 2020, https://www.brightsurf.com/news/LN2622M1/discovery-of-a-new-biomarker-for-alzheimers-sisease-ad.html.