Bluesky Facebook Reddit Email

Modulation of senescence features using weo electrolyzed water

05.22.24 | Impact Journals LLC

Fluke 87V Industrial Digital Multimeter

Fluke 87V Industrial Digital Multimeter is a trusted meter for precise measurements during instrument integration, repairs, and field diagnostics.


“[...] Weo electrolyzed water could have a positive impact on longevity and age-related diseases.”

BUFFALO, NY- May 22 , 2024 – A new research paper was published in Aging (listed by MEDLINE/PubMed as "Aging (Albany NY)" and "Aging-US" by Web of Science) Volume 16, Issue 9 , entitled, “ Cell type-dependent modulation of senescence features using Weo electrolyzed water .”

Electrolyzed-reduced water has powerful antioxidant properties with constituents that scavenge reactive oxygen species (ROS), which are known to be produced by several intrinsic and extrinsic processes. When there is an imbalance between ROS production and antioxidant defenses, oxidative stress occurs. Persistent oxidative stress leads to cellular senescence, an important hallmark of aging, and is involved in several age-related conditions and illnesses.

In this new study, researchers Brenda L. Court-Vazquez, Shirley A. Arroyo-Vizcarrondo, Jonathan A. Poli, Lara Nyman, Kelly Halderman, Anthony Ginter, and Pierre-Yves Desprez from Weo LLC and California Pacific Medical Center investigated whether Weo electrolyzed water (WEW) could modulate the phenotype of senescent cells.

“The focus of this study was to utilize two different cell types, human normal fibroblasts and human breast cancer cells, to investigate the impact of Weo electrolyzed water (WEW) on markers of cellular senescence, inflammation, and stress response genes.”

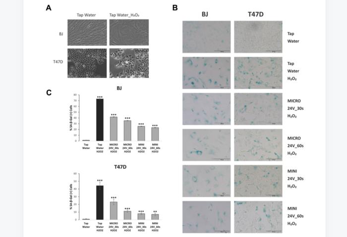
The researchers compared normal human lung fibroblasts (BJ) and breast cancer cells (T47D) treated with hydrogen peroxide (H2O2) to induce senescence. They assessed the molecular impact of WEW on markers of cellular senescence, senescence-associated secretory phenotype (SASP) factors, and stress response genes. Treatment with WEW modulated markers of cellular senescence, such as the senescence-associated β-galactosidase (SA-β-gal) activity, EdU incorporation and p21 expression, similarly in both cell types.

However, WEW modulated the expression of SASP factors and stress response genes in a cell type-dependent and opposite fashion, significantly decreasing them in BJ cells, while stimulating their expression in T47D cells. Reduction in the expression of SASP factors and stress-related genes in BJ cells suggests that WEW acts as a protective factor, thereby reducing oxidative stress in normal cells, while making cancer cells more sensitive to the effects of cellular stress, thus increasing their elimination and consequently reducing their deleterious effects.

“In conclusion, we have shown here that the new technology developed by Weo, WEW, could attenuate the overall process of cellular senescence in both normal BJ fibroblasts and cancer T47D cells.”

Read the full paper: DOI: https://doi.org/10.18632/aging.205789

Corresponding Authors: Brenda L. Court-Vazquez, Pierre-Yves Desprez

Corresponding Emails: bco@we-o.com , pydesprez@cpmcri.org

Keywords: cellular senescence, senescence-associated secretory phenotype, oxidative stress, lung fibroblasts, breast cancer cells, senomorphic

Click here to sign up for free Altmetric alerts about this article.

About Aging :

Aging publishes research papers in all fields of aging research including but not limited, aging from yeast to mammals, cellular senescence, age-related diseases such as cancer and Alzheimer’s diseases and their prevention and treatment, anti-aging strategies and drug development and especially the role of signal transduction pathways such as mTOR in aging and potential approaches to modulate these signaling pathways to extend lifespan. The journal aims to promote treatment of age-related diseases by slowing down aging, validation of anti-aging drugs by treating age-related diseases, prevention of cancer by inhibiting aging. Cancer and COVID-19 are age-related diseases.

Aging is indexed by PubMed/Medline (abbreviated as “Aging (Albany NY)”), PubMed Central , Web of Science: Science Citation Index Expanded (abbreviated as “Aging‐US” and listed in the Cell Biology and Geriatrics & Gerontology categories), Scopus (abbreviated as “Aging” and listed in the Cell Biology and Aging categories), Biological Abstracts, BIOSIS Previews, EMBASE, META (Chan Zuckerberg Initiative) (2018-2022), and Dimensions (Digital Science).

Please visit our website at www.Aging-US.com ​​ and connect with us:

Click here to subscribe to Aging publication updates.

For media inquiries, please contact media@impactjournals.com .

Aging (Aging-US) Journal Office

6666 E. Quaker Str., Suite 1B

Orchard Park, NY 14127

Phone: 1-800-922-0957, option 1

###

Aging-US

10.18632/aging.205789

Experimental study

People

Cell type-dependent modulation of senescence features using Weo electrolyzed water

30-Apr-2024

Keywords

Article Information

Contact Information

Ryan Braithwaite
Impact Journals LLC
media@impactjournals.com

Source

How to Cite This Article

APA:
Impact Journals LLC. (2024, May 22). Modulation of senescence features using weo electrolyzed water. Brightsurf News. https://www.brightsurf.com/news/LPE0WKO8/modulation-of-senescence-features-using-weo-electrolyzed-water.html
MLA:
"Modulation of senescence features using weo electrolyzed water." Brightsurf News, May. 22 2024, https://www.brightsurf.com/news/LPE0WKO8/modulation-of-senescence-features-using-weo-electrolyzed-water.html.