Bluesky Facebook Reddit Email

miR-10b Inhibition: A strategy for treating metastatic breast cancer

08.28.24 | Impact Journals LLC

CalDigit TS4 Thunderbolt 4 Dock

CalDigit TS4 Thunderbolt 4 Dock simplifies serious desks with 18 ports for high-speed storage, monitors, and instruments across Mac and PC setups.


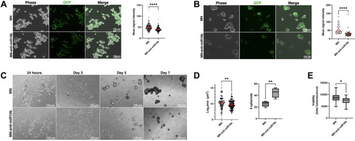
“We have developed a nanodrug, termed MN-anti-miR10b, that delivers anti-miR-10b antisense oligomers to cancer cells.”

BUFFALO, NY- August 28, 2024 – A new research paper was published in Oncotarget's Volume 15 on August 26, 2024, entitled, “ Inhibition of miR-10b treats metastatic breast cancer by targeting stem cell-like properties .”

As stated within the Abstract of the paper, despite advances in breast cancer screening and treatment, the prognosis for metastatic disease remains dismal, with only a 30% five-year survival rate. This poor outcome is largely due to the failure of current therapeutics to target the unique properties of metastatic cells. One of the key drivers of metastasis is miR-10b, a small noncoding RNA implicated in cancer cell invasion, migration, viability, and proliferation.

Researchers Alan Halim, Nasreen Al-Qadi, Elizabeth Kenyon, Kayla N. Conner, Sujan Kumar Mondal, Zdravka Medarova, and Anna Moore from Michigan State University ’s Precision Health Program, College of Human Medicine, and College of Veterinary Medicine, and Transcode Therapeutics Inc. in Newton, Massachusetts, provide transcriptional evidence that inhibiting miR-10b with MN-anti-miR10b—a nanodrug designed to deliver anti-miR-10b antisense oligomers to cancer cells—activates developmental processes in cancer cells. They observed increased miR-10b expression in stem-like cancer cells.

In mouse models of metastatic triple-negative breast cancer, MN-anti-miR10b has been shown to prevent the onset of metastasis and eliminate existing metastases when combined with chemotherapy, even after treatment has been discontinued.

"Our results demonstrate that inhibition of miR-10b using MN-anti-miR10b decreases the stemness of breast cancer cells, supporting dedifferentiation as a mechanism through which the nanodrug may function as a therapy."

Continue reading: DOI: https://doi.org/10.18632/oncotarget.28641

Correspondence to: Anna Moore - moorea57@msu.edu

Video short: https://www.youtube.com/watch?v=BtaZd_iV8dI

Keywords: breast cancer, metastasis, stem-like cells, nanoparticle, miR-10b

Click here to sign up for free Altmetric alerts about this article.

About Oncotarget :

Oncotarget (a primarily oncology-focused, peer-reviewed, open access journal) aims to maximize research impact through insightful peer-review; eliminate borders between specialties by linking different fields of oncology, cancer research and biomedical sciences; and foster application of basic and clinical science.

Oncotarget is indexed and archived by PubMed/Medline , PubMed Central , Scopus , EMBASE, META (Chan Zuckerberg Initiative) (2018-2022), and Dimensions (Digital Science).

To learn more about Oncotarget, visit Oncotarget.com and connect with us on social media:

X
Facebook
YouTube
Instagram
LinkedIn
Pinterest
Spotify
, and available wherever you listen to podcasts

Click here to subscribe to Oncotarget publication updates.

For media inquiries , please contact media@impactjournals.com .

Oncotarget Journal Office
6666 East Quaker St., Suite 1
Orchard Park, NY 14127
Phone: 1-800-922-0957 (option 2)

Oncotarget

10.18632/oncotarget.28641

News article

Animals

Inhibition of miR-10b treats metastatic breast cancer by targeting stem cell-like properties

26-Aug-2024

Z.M. and A.M. are scientific founders and shareholders at TransCode Therapeutics Inc. The remaining authors declare that the research was conducted in the absence of any commercial or financial relationships that could be construed as a potential conflict of interest.

Keywords

Article Information

Contact Information

Ryan Braithwaite
Impact Journals LLC
media@impactjournals.com

Source

How to Cite This Article

APA:
Impact Journals LLC. (2024, August 28). miR-10b Inhibition: A strategy for treating metastatic breast cancer. Brightsurf News. https://www.brightsurf.com/news/86Z27KM8/mir-10b-inhibition-a-strategy-for-treating-metastatic-breast-cancer.html
MLA:
"miR-10b Inhibition: A strategy for treating metastatic breast cancer." Brightsurf News, Aug. 28 2024, https://www.brightsurf.com/news/86Z27KM8/mir-10b-inhibition-a-strategy-for-treating-metastatic-breast-cancer.html.