Bluesky Facebook Reddit Email

XRCC1: A potential prognostic and immunological biomarker in low-grade gliomas

01.30.24 | Impact Journals LLC

SAMSUNG T9 Portable SSD 2TB

SAMSUNG T9 Portable SSD 2TB transfers large imagery and model outputs quickly between field laptops, lab workstations, and secure archives.


“We conducted a comprehensive investigation into the potential of XRCC1 as a valuable diagnostic and prognostic indicator in diverse cancer types.”

BUFFALO, NY- January 30 , 2024 – A new research paper was published in Aging (listed by MEDLINE/PubMed as "Aging (Albany NY)" and "Aging-US" by Web of Science) Volume 16, Issue 1 , entitled, “ XRCC1: a potential prognostic and immunological biomarker in LGG based on systematic pan-cancer analysis .”

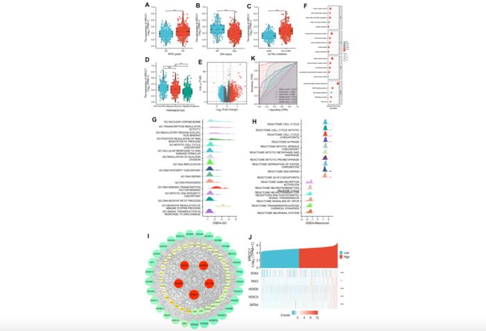
X-ray repair cross-complementation group 1 (XRCC1) is a pivotal contributor to base excision repair, and its dysregulation has been implicated in the oncogenicity of various human malignancies. However, a comprehensive pan-cancer analysis investigating the prognostic value, immunological functions, and epigenetic associations of XRCC1 remains lacking.

In this new study, researchers Guobing Wang, Yunyue Li, Rui Pan, Xisheng Yin, Congchao Jia, Yuchen She, Luling Huang, Guanhu Yang, Hao Chi, and Gang Tian from Southwest Medical University , The Affiliated Hospital of Southwest Medical University , Yibin Hospital of T.C.M, Medical School of Nanchang University , Fourth Military Medical University , and Ohio University aimed to address this knowledge gap by conducting a systematic investigation employing bioinformatics techniques across 33 cancer types.

“Our analysis encompassed XRCC1 expression levels, prognostic and diagnostic implications, epigenetic profiles, immune and molecular subtypes, Tumor Mutation Burden (TMB), Microsatellite Instability (MSI), immune checkpoints, and immune infiltration, leveraging data from TCGA, GTEx, CELL, Human Protein Atlas, Ualcan, and cBioPortal databases.”

Notably, XRCC1 displayed both positive and negative correlations with prognosis across different tumors. Epigenetic analysis revealed associations between XRCC1 expression and DNA methylation patterns in 10 cancer types, as well as enhanced phosphorylation. Furthermore, XRCC1 expression demonstrated associations with TMB and MSI in the majority of tumors.

Interestingly, XRCC1 gene expression exhibited a negative correlation with immune cell infiltration levels, except for a positive correlation with M1 and M2 macrophages and monocytes in most cancers. Additionally, the researchers observed significant correlations between XRCC1 and immune checkpoint gene expression levels. Lastly, their findings implicated XRCC1 in DNA replication and repair processes, shedding light on the precise mechanisms underlying its oncogenic effects.

“Overall, our study highlights the potential of XRCC1 as a prognostic and immunological pan-cancer biomarker, thereby offering a novel target for tumor immunotherapy.”

Read the full paper: DOI: https://doi.org/10.18632/aging.205426

Corresponding Authors: Guanhu Yang, Hao Chi, Gang Tian

Corresponding Emails: guanhuyang@gmail.com , Chihao7511@163.com , tiangang@swmu.edu.cn

Keywords: X-ray repair cross-complementation group 1, pan-cancer, prognosis, immune infiltration, tumor microenvironment

Click here to sign up for free Altmetric alerts about this article.

About Aging :

Launched in 2009, Aging publishes papers of general interest and biological significance in all fields of aging research and age-related diseases, including cancer—and now, with a special focus on COVID-19 vulnerability as an age-dependent syndrome. Topics in Aging go beyond traditional gerontology, including, but not limited to, cellular and molecular biology, human age-related diseases, pathology in model organisms, signal transduction pathways (e.g., p53, sirtuins, and PI-3K/AKT/mTOR, among others), and approaches to modulating these signaling pathways.

Please visit our website at www.Aging-US.com ​​ and connect with us:

Click here to subscribe to Aging publication updates.

For media inquiries, please contact media@impactjournals.com .

Aging (Aging-US) Journal Office

6666 E. Quaker Str., Suite 1B

Orchard Park, NY 14127

Phone: 1-800-922-0957, option 1

###

Aging-US

10.18632/aging.205426

Observational study

People

XRCC1: a potential prognostic and immunological biomarker in LGG based on systematic pan-cancer analysis

12-Jan-2024

Keywords

Article Information

Contact Information

Ryan Braithwaite
Impact Journals LLC
media@impactjournals.com

Source

How to Cite This Article

APA:
Impact Journals LLC. (2024, January 30). XRCC1: A potential prognostic and immunological biomarker in low-grade gliomas. Brightsurf News. https://www.brightsurf.com/news/L3R4WOY8/xrcc1-a-potential-prognostic-and-immunological-biomarker-in-low-grade-gliomas.html
MLA:
"XRCC1: A potential prognostic and immunological biomarker in low-grade gliomas." Brightsurf News, Jan. 30 2024, https://www.brightsurf.com/news/L3R4WOY8/xrcc1-a-potential-prognostic-and-immunological-biomarker-in-low-grade-gliomas.html.